logo.png/

资讯中心

及时了解最新考试资讯和优惠活动
当前位置:首页 > 资讯中心 > 就业案例 > 看同学一个个都拿到心水的offer,就业老师直呼“这周又圆满了!”

看同学一个个都拿到心水的offer,就业老师直呼“这周又圆满了!”

  • 2024/12/13

咱们第一期鸿蒙班已结课,同学们都在陆续进入找工作和面试的紧张状态。

这不,就业老师又收到了一则好消息:鸿蒙offer+1!

image.png



众所周知,誉天有完善的就业推荐服务。

一方面,就业老师会为同学提供从简历到面试的全套辅导;另一方面,还会跟找上门来的海量需求企业沟通,了解企业招聘条件、推荐合适的简历,最终帮同学和企业完成从招聘到入职的全套流程。

对誉天学员们来说,金三银四、金九银十并不是找工作的唯一良机。因为上面这套就业推荐制度,每个月毕业前后这两周,总是能传来新的就业喜报!

image.png


今年,鸿蒙开发人才确实很招人“稀罕”。

随着鸿蒙OS的迅猛发展,市场对鸿蒙开发人才的需求呈现井喷式增长,有数据显示,鸿蒙生态存在百万级人才缺口。随意浏览一下招聘网站,就能发现,众多企业都在为布局鸿蒙系统而“招兵买马”,包括腾讯、阿里、美团、京东、网易等互联网大厂。

image.png

数据来源网络(如侵删)

在鸿蒙浪潮的推动下,当前各大高校也齐上阵,纷纷开设与鸿蒙相关的学习课程。华为已经和全国超过 300 所高校展开了合作。


无论是互联网大厂高薪抢人,还是高校纷纷掀起学习鸿蒙的热潮,都充分说明,随着鸿蒙系统的不断发展和广泛应用,掌握鸿蒙开发技能的人才已经成为未来职场中的新宠,既有前途,也有“钱”途!


如果,你对自己的爱好和兴趣并无特别的执念,又希望能抓住现在这个风口,找一个更好的工作,那你可以考虑一下前面同学所学的这个“鸿蒙全栈应用开发班”。


鸿蒙全栈应用开发班



1、全面覆盖,技术无忧

课程内容全面覆盖HarmonyOS原生应用开发架构师级岗位所需技术栈。不仅注重技术深度,更注重人才软实力打造,增加产品经理、项目运营及管理等内容,专注培养中高端HarmonyOS原生应用开发人才!

2、名师授课,经验丰富

业界天团级明星讲师团队:誉天专家讲师、【华为官方HDE】润开鸿专家团队、阿里鸿蒙专家,平均在职工龄12.5年,拥有顶级实战项目及授课经验!

3、实战演练,检验成果

采用项目实战的教学模式,让学员在实战中掌握技术、提升能力。每个课程阶段结束后,都会进行项目实战测评,严格检验学习成果。

4、职业规划,精准就业

为每位学员提供个性化的职业规划服务,结合学员的兴趣和优势,推荐最适合的就业岗位,并与3W+家企业深度合作,提供优先的简历内推机会。




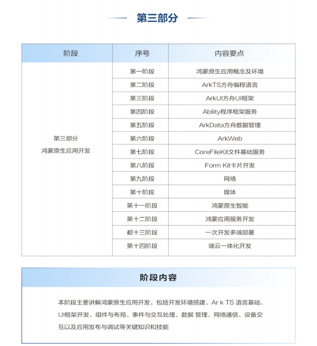
而誉天的课程有多良心,只有学过的学员才知道。四个阶段课程面面俱到,web前端开发,小程序开发,鸿蒙原生应用开发,安卓原生应用开发等等。

image.png

image.png

image.png

image.png



如果你也想进入IT行业,不如来誉天启动你的IT职业生涯!在这里,有无基础不是最关键的难题,因为誉天的教学体系可以做到让没有基础的同学快速达成入行水平,让有基础的人整体获得质的突破!

快快扫码了解吧!

image.png


返回列表
上一篇:
猜猜这波offer里,谁是最幸运的那几个?
下一篇:
就业感言(第五弹)丨机遇与高薪的起点,从探索到就业成功的蜕变之旅
免费试听
姓名
电话
城市
咨询课程